向 24 V 直流 (DC) 电机提供输入电压的一种方法是将标称 24 V 电源连接到其端子,再扳动开关接通电源。电机将会运转良好。但是,标称电压电源的问题在于电压会波动,例如,它可能上升到 38 V 或下降到 15 V。虽然这种电压波动可能不会损坏像直流电机这样相对稳健的设备,但肯定会影响其性能。对于敏感的汽车、航空电子或电信应用而言,情况就不同了。在这些及其他许多产品中,欠压或过压可能会造成永久性损坏。
如果输入电源不符合直流电机的要求,还会带来进一步的挑战。例如,常见的直流电源电压是 48 V。如果将这种电源直接连接到 24 V 电机,后果会很严重。
直流稳压器提供了一种简单的解决方案。顾名思义,该器件在变化的输入(一定阈值内)下可保持精密调节的稳压输出。因此,即使输入在 38 V 到 15 V 之间变化,稳压器也能提供稳定的 24 V 输出,上下波动幅度只有几个百分点。稳压器也能轻松提供与输入电压不同的输出电压,因此我们可以安全地利用 48 V 电源为 24 V 电机供电。
电压调节的功耗
电压调节的商用方案有很多。最简单的是低压差 (LDO) 线性稳压器。LDO 易于导入设计中,所需的外部元器件很少;此外,LDO 相对便宜且结构紧凑。一个明显的缺点是,LDO 只能提供比输入低的输出。当 24 V 电源降至其标称值以下时,LDO 就无能为力了。
LDO 的另一个潜在缺点是效率低下。LDO 本质上使用电阻分压器网络来调节电压,因此输入电压和输出电压之差越大,内部功耗越大,温升越高。例如,如果使用 LDO 将 48 V 电源调节到 24 V,稳压器的工作效率将在 50% 左右。在人们尽可能节约能源的时代,这种“挥霍浪费”是不可接受的(图 1)。

LDO 的改进方案
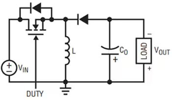
开关稳压器可提高电压调节任务的效率。其工作原理十分复杂,但调节基本上是通过如下方式实现的:高频开关晶体管对,以周期性地给一个或多个电感器充电,然后电感器将其能量耗散给负载,准备好在下一个周期再次充电。与 LDO 不同,电压调节不是使用电阻网络对输入电压进行分压来实现的。它有效消除了与线性器件相关的大多数效率低下问题。
因此,如果使用现代开关稳压器从 48 V 输入提供 24 V 输出,我们可以合理地预期其效率会远高于 90%(在某些设计约束范围内)。更妙的是,开关稳压器的输出电压可以高于(“升压”)也可以低于(“降压”)输入电压。许多器件可以在升压和降压这两种模式之间无缝切换。因此,即使输入电压在较低和较高电压之间摆动,稳压器也能有效地提供稳定的 24 V 电压,以使直流电机保持运转(图 2)。

开关稳压器也有一些缺点:复杂、昂贵,并且需要大量外部元器件;这些元器件不仅占用空间,而且需要相当高超的设计技能来适当地选型。最大的挑战或许来自高频开关。这种开关不仅会产生电磁干扰 (EMI),而且会在输出电压上产生可辨别的纹波。这两种影响都可以通过设计良好的滤波电路来缓解,但无法消除。
提升效率
开关稳压器虽然具有出色的效率,但并不完美。功耗的主要来源是晶体管导通时的直流损耗和状态改变时的开关损耗。制造商在其产品中采用了一些巧妙的手段,以提高特定模式下的工作效率。例如,断续导电模式 (DCM) 可防止稳压器的电感电流在低输出电流下逆转方向。这有助于提高轻负载时的效率。
当今的开关稳压器即使在并不需要调节的时候也会进行调节,在此过程中能量被白白消耗。但是,有一个技巧到目前为止尚未得到充分利用。考虑使用标称 24 V 电源为 24 V 直流电机供电的例子。虽然电源电压的变化幅度可能很大,但会有很多时候它是在 24 V,或者至少非常接近 24 V。在这些时候,我们可以停止调节电压,从而消除传导和开关损耗以及稳压器引起的其他功率损耗,以提高效率。
这一技术已由 Analog Devices 通过“直通”模式实现了商用。LT8210EFE 降压-升压稳压器等产品已整合这项技术(图 3)。该稳压器具有两对高压侧和低压侧晶体管,可将 2.8 V 至 100 V 输入转换为 1 V 至 100 V 输出。

在直通模式下,该器件的两个高压侧开关永久导通,允许未经调节的电压直接流过器件,而两个低压侧开关永久关断。根据通过稳压器的电流和电压,有可能实现接近 100% 的效率。更妙的是,直通模式下不会产生 EMI 或输出电压纹波。
保持低温
LT8210 的直通区间可以通过设定高低调节阈值来设置。例如,用户可能需要标称 12 V 输出供负载使用,同时知道负载可以安全地承受 8 V 至 16 V 的未调节电压。因此,用户可为该范围设置直通模式;当电源电压处于该范围内时,效率会非常高。若电源电压低于 8 V,稳压器将开启以将电压提升至 8 V;若电源电压高于 16 V,稳压器将开启以将电压降低至 16 V(图 4)。
图 4:LT8210 支持设置直通区间。调节仅发生在该区间之外。请注意在直通区间运行期间效率明显提高。(图片来源:Analog Devices)

Analog Devices 还提供了一款方便的演示板 DC2814A-C,其基于 LT8210。该演示板在 26 V 至 80 V 输入下工作,提供 36 V 至 56 V 输出,最大电流为 2 A。该板可用于展示直通模式对元器件温度等参数的积极影响(图 5,a 和 b)。

总结
在高效率非常重要的场合,开关稳压器是电压调节的理想选择。但是,开关稳压器仍然会消耗一些能量,而且开关噪声可能是一个挑战。利用 Analog Device 的直通特性,用户可以实现效率的显著提升和无噪声运行。负载对电压波动的承受能力越强,潜在效益越大。
本文地址: https://www.xsyiq.com/84.html
网站内容如侵犯了您的权益,请联系我们删除。