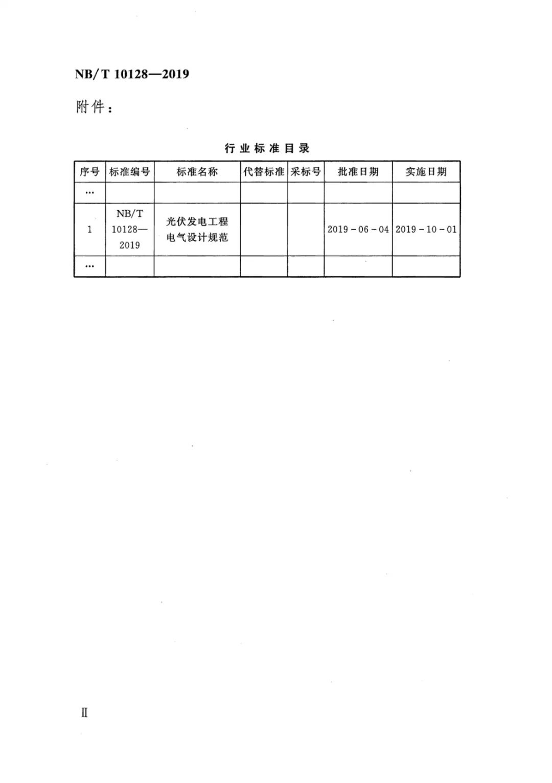
〖标准号〗NB/T 10128-2019〖标准中文名称〗光伏发电工程电气设计规范〖标准英文名称〗
Code for Electrical Design of Photovoltai
Power Project
〖发布日期〗2019-06-04〖实施日期〗2019-10-01〖发布单位〗国家能源局〖提出单位〗
〖起草单位〗
中国电集团西北勘测设计研究院有限公司
建水利水电规划设计总院
〖范围〗
本规范适用于新建、改建、扩建的并网光伏发
电工程。
〖规范性引用文件〗GB/T 3787 手持式电动工具的管理、使用、检查和维修安全技术规程 GB/T 6451 油浸式电力变压器技术参数和要求 GB/T 9535 地面用晶硅光伏组件 设计鉴定与定型 GB/T 10228 干式电力变压器技术参数和要求 GB/T 12〖标准状态〗现行有效〖语种〗中文〖标准性质〗推荐性










































本文地址: https://www.xsyiq.com/5683.html
网站内容如侵犯了您的权益,请联系我们删除。