前言
在能源形势日益严峻的今天,光伏发电作为一种广泛应用的新能源得到了全社会的普遍认同,为了确保光伏电站可靠地并网发电,光伏电站在调试过程中的设备检查或检测、调试步骤显得尤为重要。
本文主要介绍逆变器试运行检查、调试步骤以及初次并网发生故障的排查方式。
01
试运行前检查
—
在首次开启逆变器前,需要做以下检查工作:
(1)逆变器正确安装且稳定。
(2)所有线缆及附件连接正确且受到良好保护,无机械损坏。
(3)无外部零件遗留在逆变器顶部。
(4)所有的安全标识和警告标签牢固且清晰可见。
(5)逆变器的直流开关与交流侧外部断路器处于关断状态。
(6)空置的端子已封堵好。

02
试运行步骤
—
步骤1:将逆变器上的直流开关旋至“ON ”。逆变器指示灯绿灯常亮,机器处于启动状态。
步骤2:闭合逆变器与电网之间的交流开关。如果辐照和电网条件满足并网要求,则逆变器正常运行。逆变器指示灯绿色常亮,机器处于并网状态。

步骤3:安装逆变器无线通讯模块(以4G无线通讯为例),使用手机APP“小固云窗”扫描逆变器的条形码注册电站或添加设备,刷新后逆变器数据正常在小固云窗显示,则通讯正常,此时逆变器指示灯绿色常亮,机器无线通讯处于正常状态。
步骤4:若逆变器指示灯处于红色常亮,机器有系统故障;使用手机APP“solargo”连接逆变器无线通讯模块,在参数页查看相关故障代码、故障信息和建议处理方式。通过手机APP“SolarGo”进行本地调试,包括安规设置、有功无功和功率因数设置、涉网参数设置等。

步骤5:检测逆变器是否并网发电、发电有无异响、监控灯显示是否异常、监控平台数据是否异常,如无异常,则并网成功。
附指示灯说明(无屏机版本):

03
故障处理及运维
—
3.1 故障处理
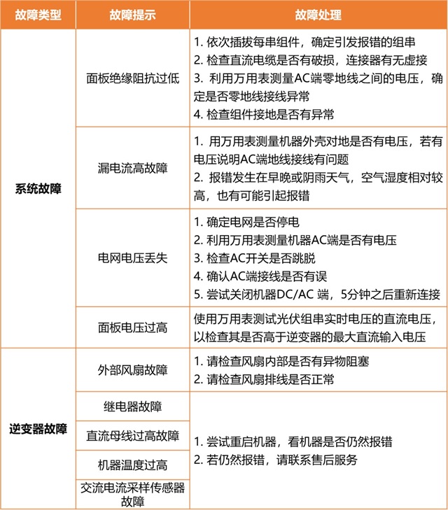
如遇逆变器面板上故障灯常亮或在SolarGo App上提示故障,请根据以下表格内提示进行故障排查,查看逆变器故障信息:
步骤1:打开SolarGo App并连接逆变器。
步骤2:点击逆变器名称,进入逆变器管理界面。
步骤3:点击告警,可查看逆变器相关故障信息。

3.2 风扇维护
风扇维护(如有,17kW以上具备外置风扇),如SMT系列(30-60K)逆变器配有3个风扇。此风扇需每年使用吸尘器清理。为了达到彻底清理的目的,请拆卸下风扇后清理。
步骤1:关闭AC断路器,断开DC断路器。
步骤2:等候五分钟直至残留电压释放完毕且风扇停止运转。
步骤3:拆卸风扇网。
使用螺丝刀松开风扇支架,小心拆卸风扇网及风扇(由于三个风扇内部电路依旧连接,请勿拉出单个风扇)。
步骤4:请使用软毛细刷,布料或压缩空气清理。
步骤5:清洁完成后将风扇重新组装好并锁紧螺丝。

光伏电站并网调试一定要严格按照相关的规范、设计要求,仔细检查和测试各个环节(不光是逆变器部分),确保在系统送电时排除一切隐蔽问题,保证电站稳定可靠运行。
原文标题 : 光伏人必备!新买的逆变器怎么调试?指示灯代表什么?
本文地址: https://www.xsyiq.com/4881.html
网站内容如侵犯了您的权益,请联系我们删除。